legacy-wiki
Proxy
Recovered from the older tannerjc.net wiki snapshot dated January 23, 2016.

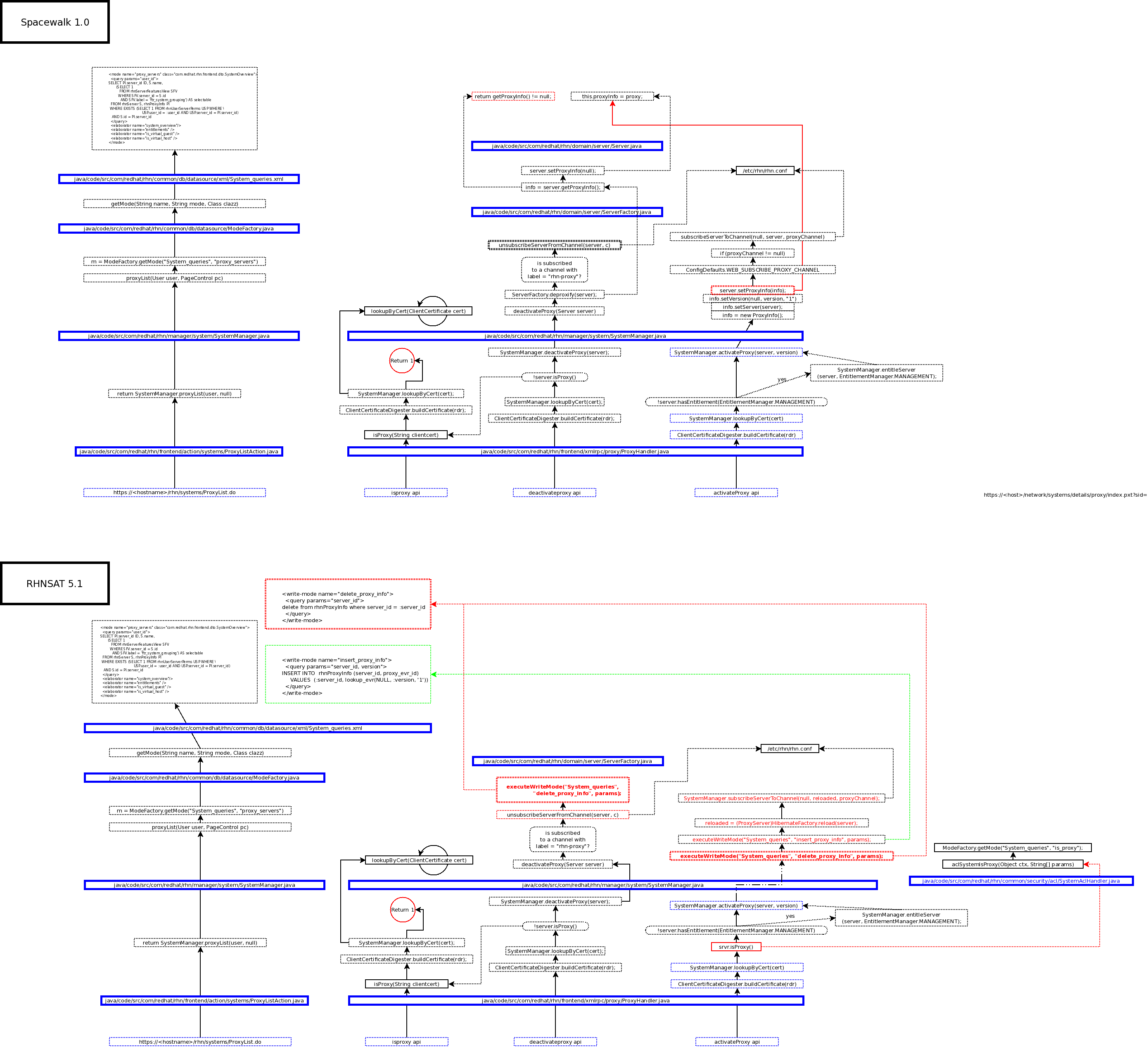
SQL SELECT PI.server_id ID, S.name,
(SELECT 1
FROM rhnServerFeaturesView SFV
WHERE SFV.server_id = S.id
AND SFV.label = 'ftr_system_grouping') AS selectable
FROM rhnServer S, rhnProxyInfo PI
WHERE EXISTS (SELECT 1 FROM rhnUserServerPerms USP WHERE USP.server_id = PI.server_id)
AND S.id = PI.server_id; 2 3 4 5 6 7 8
ID
----------
NAME
--------------------------------------------------------------------------------
SELECTABLE
----------
1000012511
muntz.usersys.redhat.com
1
1000012529
moleman.usersys.redhat.com
1
ID
----------
NAME
--------------------------------------------------------------------------------
SELECTABLE
----------
1000012750
quimby.usersys.redhat.com
1
SQL select * from rhnProxyInfo;
SERVER_ID PROXY_EVR_ID
---------- ------------
1000012511 5469
1000012529 4678